Прочее
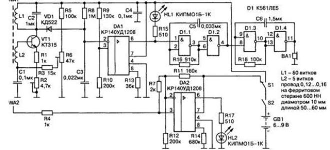
Самодельный прибор для поиска скрытой проводки
Зачастую даже «косметические» ремонтные работы в доме или квартире сопровождаются разрушением перегородок и других стен, перемещением розеток или выключателей.
Трехфазное подключение дачного дома на 15 квт
Сборка электрощита для частного дома напряжением 380 В и мощностью до 15 кВт требует соответствующего подхода и наличия следующего инструмента:.
Ресанта 160 и 160к отличия
Все аппараты поставляются в картонных коробках с одинаковой комплектацией: инструкция по эксплуатации, ремень для переноски, сварочные кабели.
Ремонт асинхронных электродвигателей с фазным ротором
Наиболее распространенным мотором в нашей жизни признан – асинхронный электродвигатель.
Сшить органайзер для инструментов
Сегодня я к вам с третьей, заключительной частью трилогии Мастер-классы для всей семьи (Первые две части тут и тут).
Предыдущая страницаСледующая страница Предыдущая страницаСледующая страницаПредыдущая страницаСледующая страница
Для любых предложений по сайту: iz-brusa-tomsk@cp9.ru